山地生态系统拥有丰富的生物多样性,是全球碳和养分循环的重要“调节器”。长期以来,由于山地环境复杂、采样难度大,大尺度、多海拔、多土层的土壤元素数据库极为匮乏,极大限制了对山地生态系统响应全球变化以及山地生态服务与功能发挥的深入理解。中国科学院成都山地所吴艳宏研究员团队基于大规模实地采样和内分析,首次构建了覆盖全国30个典型山地生态系统的土壤多元素浓度数据集。
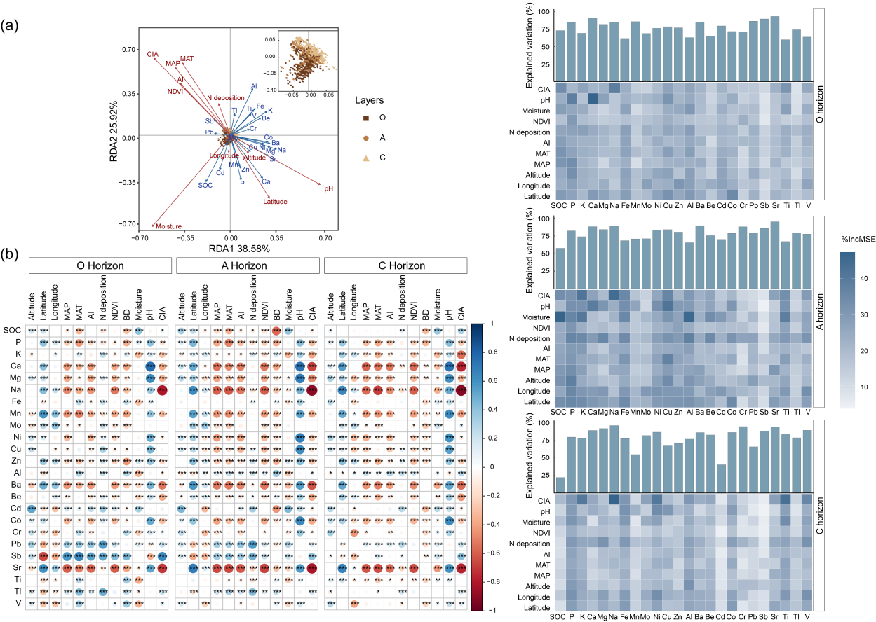
研究区横跨热带、亚热带、暖温带、温带和寒温带五大气候区,在 166 个样点、按照土壤发生层(有机层(O层)、表层矿质层(A层)和母质层(C层))采集了1300余份土壤样品。通过测定土壤中24种元素浓度(有机碳、磷、铝、钾、钙、镁、钠、铁、锰、钼、镍、铜、锌、钡、锶、钛、钒、钴、铍、镉、铬、铅、锑、铊)及主要理化属性(pH、含水率、容重),并整合气候、植被覆盖度、大气氮沉降、土壤类型和母质类型等环境因子,形成了一个覆盖范围广、信息维度高的山地土壤多元素数据集。该数据集为解析环境梯度下元素耦合关系、追踪养分与污染物迁移转化路径、改进地球生物地球化学模型以及评估生态系统服务与功能提供了坚实基础,具有广泛的应用前景,为山地生态系统的环境保护、生态保育和可持续管理提供了重要的数据支撑。
研究成果以“Multi-element dataset of soil profiles across climatic zones in China’s mountains”为题,发表于国际TOP期刊Earth System Science Data,数据集已存储于国家青藏高原科学数据中心。已毕业硕士生吴雨颖为第一作者,邴海健青年研究员为通讯作者。研究成果得到西藏自治区科技计划项目、四川省中央引导地方科技发展项目和中国科学院、水利部成都山地灾害与环境研究所科技研究项目等资助。

中国山地土壤元素浓度的分布特征

环境因素对山地土壤元素分布的影响